近年来,国内保健食品行业面临功能声称受限、蓝帽子注册周期长、同质化竞争加剧等多重挑战。在此背景下,“澳门非药”认证逐渐成为企业实现产品差异化、加速上市并进入跨境通路的重要选项。

什么是澳门“非药”?
在澳门,药品分为西药、中成药及天然药,除此之外的健康相关产品,如保健食品,可归类为“非药”。其认证流程简便快捷,资料齐全者约1个月内即可获证,且功效声称相对灵活,为企业提供更广阔的表达空间。
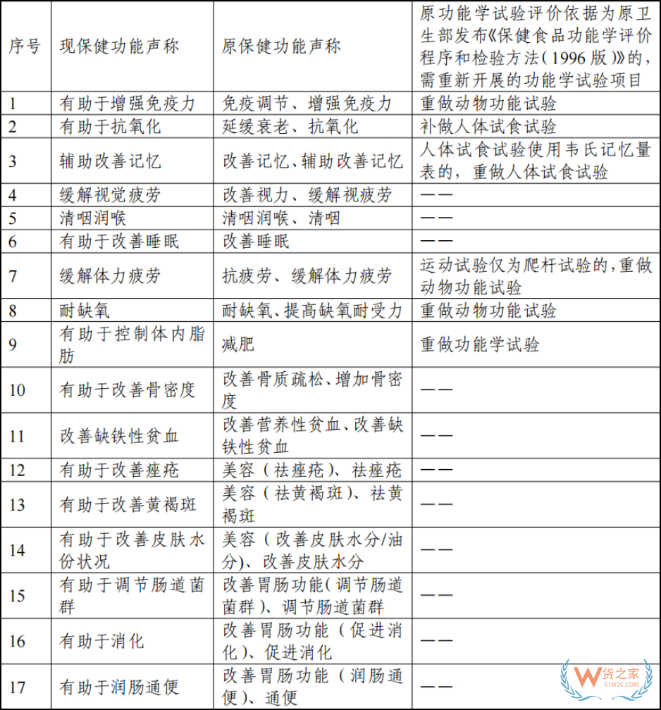
【保健食品声称功能目录新旧对比】


“非药”认证的核心优势:
• 上市周期短:对比国内蓝帽子注册,“非药”认证大幅缩短时间与成本。
• 功效声称更灵活:允许更直观、多样的健康表述,贴近消费认知。
• 双市场准入:产品可在澳门本地销售,也可通过跨境电商方式进入内地市场,享有政策支持。
• 产能支持:澳门本地工厂可承接生产,剂型涵盖片剂、胶囊、粉剂、口服液等多种形式。
适用企业画像:
• 已具备一定电商运营与销售团队;
• 产品针对明确健康需求(如体重管理、血糖支持、心血管健康、银发营养等);
• 现有批文即将到期或面临注册限制,希望延续产品生命周期;
• 重视产品实效与安全,致力于建立长期品牌信任。
申报关键注意事项:
• 至少30%生产工序须在澳门完成;
• 声称不得涉及“治疗”“预防”疾病;
• 成分需符合澳门相关列表要求,维生素矿物质用量不超标。
“澳门非药”为企业提供了一条合规、敏捷的跨境通路,尤其适合希望快速响应市场、强化产品差异、布局线上线下双循环的品牌。然而,真正可持续的竞争力,仍源于产品自身的创新与实效。

跨境进口澳门保健品需要什么手续资质?
跨境电商进口正面清单内
原产地证、可销售依据
可使用证明、境外销售证明
最好是有产品检测报告
PS提示:现在各个口岸对于从香港澳门起运的食品监管升级,进口时需要与保税仓、关务及时沟通
若您希望进一步了解澳门保健食品进口到国内合法销售的申报流程、或跨境销售通路供应链,欢迎与我们联系。
货之家专业提供跨境电商进口物流、报关、保税仓一件代发服务,保税仓库,保税加工,保税物流,退运,销毁,国际进口物流,跨境电商进口报关。跨境电商进口保健品,进口产品,进口商品,进口食品,奶粉进口,红酒进口,进口咖啡,进口护肤品,进口化妆品,可直接咨询手机号/微信:13318730968(李经理),可对接京东、天猫、抖音、拼多多、小红书、淘宝、有赞、微店、微盟、洋葱等热门跨境全球购电商平台一件代发或保税物流调拨转仓。
文章及图片除原创外均精选转载自网络,版权归原作者所有,意在分享如有侵权请联系删除







