该规则将于2019年2月27日正式生效。
天猫国际发布《天猫国际服务条款规则》中不当注册相关规则通知
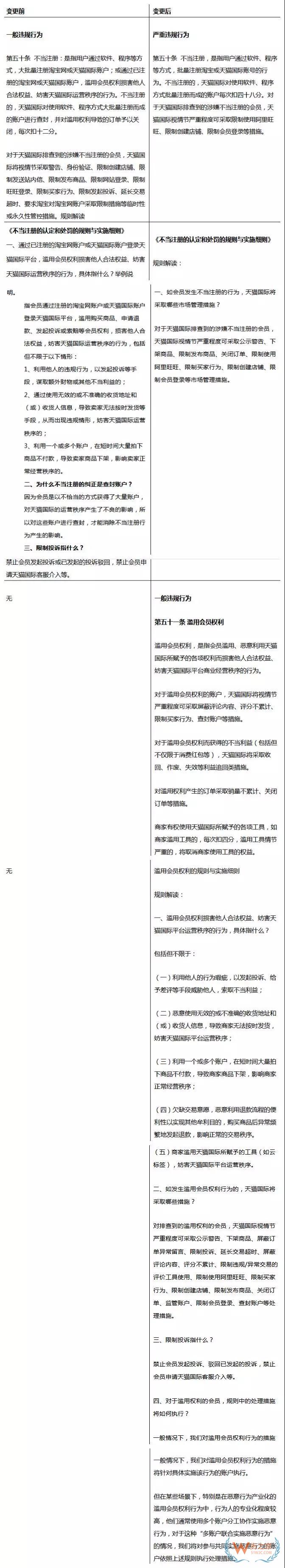
2月20日,雨果网获悉,为了更好的维护天猫国际市场交易秩序,更切实的保障商家的合法权益,天猫国际将变更《天猫国际服务条款规则》中“不当注册”的规则,同步新增“滥用会员权利”规则。该规则将于2019年2月27日正式生效。
变更内容如下:

货之家—是一家跨境运输、报关报检、仓储物流等综合性国际物流公司,专业提供:跨境电商仓储,保税仓,保税仓库,保税仓储,电商仓库,保税物流,第三方仓储,跨境电商BBC,进口报关,进口清关,进口报检,保税进口,包税进口清关,进口清关代理。服务热线:400-8070-082







